Are you ready to apply for your Radio Amateur License in Sri Lanka? Follow these clear steps to ensure a smooth application process:
1. New Licenses
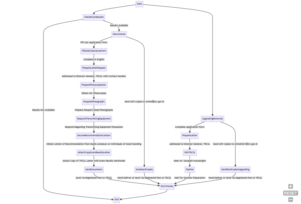
1.1 Check Exam Results
- If you recently faced the Radio Amateur Examination (Novice/General/Advance), keep an eye out for the results.
1.2 Applying for a New License
If you’ve never held a Radio Amateur License before, you’ll need to follow these steps:
- Fill out the application form here: Local Amateur Application [PDF] or Local Amateur Application [Editable].
- Complete the MOD clearance form,
- MOD Clearance Form – Sinhala Version PDF
- MOD Clearance Form – English Version PDF
- MOD Clearance Form – English Version Editable
- Prepare a letter of request [See below] addressed to the Director General, TRCSL. Don’t forget to mention your contact phone number.
- Obtain photocopies of both sides of your National Identity Card (NIC).
- Prepare two passport-sized photographs (ensure they present you at your best, as your ham license will feature one of these).
- Since you’re not authorized to possess transmitting equipment yet, you may respond that you will apply once licensed.
- Secure two letters of recommendation from two other Radio Amateurs or individuals of good standing (preferably without a criminal record).
- Attach a copy of the letter you received from TRCSL stating your exam results.
- Send them via registered post to TRCSL.
TRCSL Address:
Telecommunications Regulatory Commission of Sri Lanka, No. 276, Elvitigala Mawatha, Colombo 08, Sri Lanka.
Mention Your NIC No.
- In all your correspondence with TRCSL, include your NIC No. It’s the first thing MOD/TRCSL checks in their database. Ensure it’s accurate, as an incorrect NIC No. can stall your application.
AND
- Send soft copies of the documents to <[email protected]> for faster results.
2: Upgrading & renewals
- If you’re upgrading your existing license, complete the application for renewal using this form: Local Amateur Application.
- Prepare a letter of request addressed to the Director General, TRCSL.
- Take your license book, NIC and visit TRCSL.
- Pay the upgrading fee. Note that you may need to wait briefly while the finance department prepares a voucher.
OR
- Send soft copies of the required documents to <[email protected]>. Make your request in the email body.
- Simultaneously, either hand-deliver hard copies or send them via registered post to TRCSL.
Good Luck!
Best wishes with your application process, and welcome to the world of amateur radio. Remember that you can always visit www.rssl.lk or email <[email protected]> if you have any doubts or questions.
Follow these steps, and you’ll be on your way to obtaining your Radio Amateur License. Best of luck, and 73!
[Specimen Letter of request]
[Your Name]
[Your Address]
[City, Postal Code]
Date: [Current Date, e.g., October 26, 2025]
Director General,
Telecommunication Regulatory Commission of Sri Lanka (TRCSL),
No. 276, Elvitigala Mawatha,
Colombo 08.
Subject: Request for Issuance of Amateur Radio Operator’s License -[Class]
Dear Sir,
I am writing to formally request the issuance of an Amateur Radio Operator’s License following my successful completion of the Radio Amateur Examination. I sat for the examination for [License Class] conducted by TRCSL on [mention exam date], under [index number] and my results have been recently published.
As per the guidelines given by the Radio Society of Sri Lanka, I hereby submit this application for the license. I have attached the following documents for your review:
- Copy of my National Identity Card (or passport).
- Copy of the Radio Amateur Examination Results.
- Completed application form.
- Three Passport Size Photographs
- Recommendation letters
- MOD Clearance Form
- [Any other documents]
I am eager to contribute to the amateur radio community in Sri Lanka and adhere to all regulations under the TRCSL framework.
Kindly process my application at your earliest convenience and inform me of any further steps, fees, or formalities required.
Thank you for your assistance. I look forward to your positive response.
Yours faithfully,
[Your Full Name]
[Your Signature]
[Your Contact Number]
[Your Email Address]

Leave a Reply